郑州驾校报名后通常都是当天或者是第二天进行体检的,最迟也会在一周内完成体检的。一起和郑道驾培学车网来看看有关驾校报名体检的相关知识吧!!

驾校报名后必须体检吗?
肯定是需要完成体检的,体检是我们报考驾照前最重要的一项程序,关乎着我们是否具备考驾照的资格。所以想要报名考驾校必须要完成驾校体检。
驾校报名后去哪里体检呢?
基本上都是由驾校安排自行前往到指定的医院进行体检,有的驾校是在车管所进行体检,也有部分驾校是在自己的驾校进行体检,相对的要比较方便一些。比如郑州英才驾校,每周最少一次驾校体检。
驾校体检都检查那些项目?
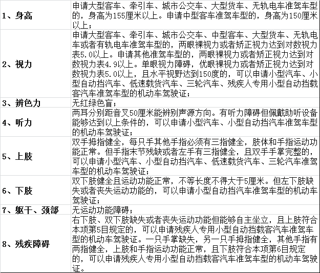
根据我国的《机动车驾驶证申领和使用规定》要求,考驾照需要对申领人进行身高、视力、辨色能力、肢体动作等进行体检,下面一起看下我们的体检表:

以上就是与大家分享的“驾校报名体检的相关内容”,更多驾校报名知识尽在郑道驾培学车网!!


