在郑州驾校报名后是当天体检吗?驾校体检都检查那些项目?是在哪里体检呢?准备在驾校报名的小伙伴们,和郑道驾培学车网一起来了解一下吧!

郑州驾校报名后是当天体检吗?
在驾校报名后通常都是当天或者是第二天进行体检,最迟也不会超过一个星期。驾校体检是我们报名考驾照的重要程序,这关乎这我们是否能够具备考驾照的资格。
郑州英才驾校每周都会在校安排体检,基本上定于每周六的早上和下午,驾校有专门的工作人员为我们安排好体检流程。郑州驾校体检详细情况咨询文教练18503887095
郑州驾校体检都检查那些项目?
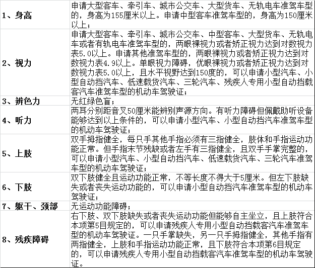
根据我国《机动车驾驶证申领和使用规定》要求,申领人的视力、听力、肢体运动能力、辨色能力以及身高都是有严格要求的。只要符合以下这些条件,即可报名考驾照;

郑州驾校体检地址在哪?
在驾校报名后基本上都会让学员前往专门的体检中心进行,有的是在车管所进行体检或者是自行到符合规格的医院进行驾驶人体检即可。
郑州英才驾校为了让学员们免去来回奔波的路程,统一的安排在校体检,驾校体检地址在:东风南路与商都路交叉口。驾校体检详细地址咨询18503887095。
以上就是有关郑州驾校报名后体检的内容,更多有关学车考驾照的问题关注郑道驾培学车网!


